放射学院始终坚持以人才培养质量为核心,近三年毕业生就业去向落实率稳居学校前列,深造率持续攀升。毕业生广受用人单位青睐,主要进入北京协和医院、上海交通大学医学院附属瑞金医院、复旦大学附属华山医院、华中科技大学同济医学院附属协和医院、北京大学第一医院、山东第一医科大学附属省立医院、山东第一医科大学附属肿瘤医院等国内顶尖三甲医院,以及上海联影医疗、深圳迈瑞医疗和北京万东医疗等行业领军企业,从事临床诊疗、技术研发、医疗管理等工作。学院人才培养成果显著,为医疗卫生事业和医疗器械行业输送了大批高素质专业人才。
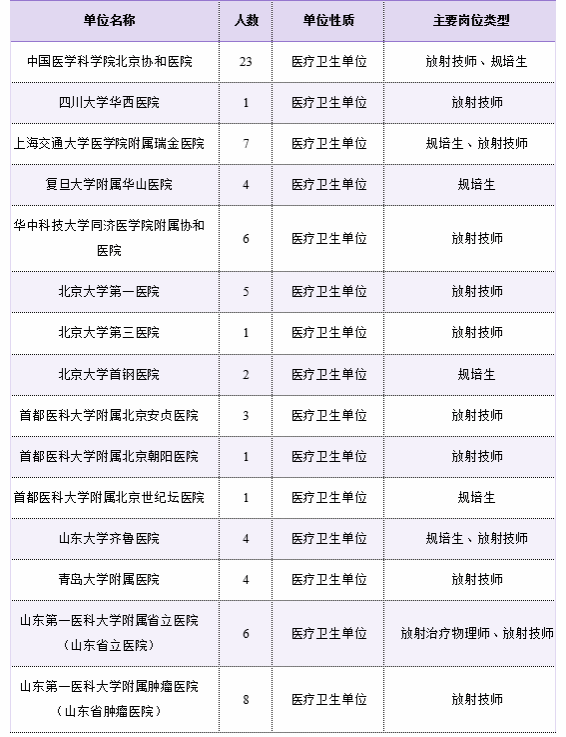
部分就业单位



说明:以上为部分重点单位展示,完整名单请查看就业数据详情。
就业行业分布(2023–2025届汇总)

就业特点
·就业单位质量高:三年来,毕业生进入全国知名三甲医院、大型医疗科技企业、高等院校等优质单位的比例较高,体现了学院人才培养质量的认可度。
· 行业集中度高:就业方向高度集中于医疗健康领域,与放射学院专业设置和人才培养定位高度契合,就业专业性强。
· 地域分布广泛:就业地域覆盖北京、上海、济南、广州、深圳、南京、杭州、成都等全国主要城市,以及山东省内各地市,为毕业生提供了广阔的地域选择空间。