2022年职业教育教学成果奖申报
首页
成果推荐书
成果报告
应用成效
专业建设
课程建设
教材建设
教研成果
教师获奖
学生获奖
推广情况
兄弟院校交流
学术会议交流
教指委和学会推广
教材应用情况
虚拟仿真软件应用
社会影响
毕业生就业情况
媒体报道
专家评价
社会组织和学术组织合作
实践教学平台
国家级科普教育基地
省级教学示范中心
校企合作名单
实习实训基地
首页
>>
应用成效
>>
专业建设
>>
培养方案
>> 正文
应用成效
专业建设
培养方案
国家级、省级专业建设项目
课程建设
教材建设
教研成果
教师获奖
学生获奖
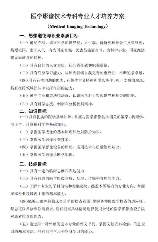
培养方案—2014版
日期: 2022-01-18 来源: 浏览量:
-
+
上一篇:
培养方案修订
下一篇:
培养方案—2017版
主要解决的问题
解决问题的方法
成果的创新点
成果的推广应用效果
推荐、评审意见
学院首页
版权所有:山东第一医科大学放射学院
鲁ICP备19027497号
鲁公网安备 37099202000084号